ArcValidator Redesign

Simplifying an industrial verification workflow

Role: UX/UI Trainee — Concept & Interaction

Context: Industrial validation device · professional tool

Core problem: Slow verification and button-heavy navigation

Outcome: 8 screens → 5 steps · Fewer presses · clearer feedback

Duration: Mar–Jun 2025 · Oct–Dec 2025

Some screens are anonymised or blurred due to NDA.
Only selected parts of the process are shown.

QUICK OVERVIEW

Validator is a handheld industrial verification device used by service technicians to validate welding equipment and document results in the field.

This case focuses on one core verification flow, selected from a broader redesign project.

Line drawing of a person using a device connected to a machine, with a close-up of a handheld verification device showing options like Power source, Wire feeder, and Settings.
Line drawing of a hand holding a handheld device displaying options for power source validation, with options for automatic and manual validation.

STARTING POINT

Before redesigning, I mapped the current verification workflow and how technicians use the device in the field.
A routine verification took 8 separate screens, making the flow slow and button-heavy.

CURRENT FLOW

Current verification flow mapped from the existing UI and field use.

  • 8 screens for one routine task

  • Multiple manual inputs

  • Button-heavy interaction for common actions

Screens from the current verification sequence

UNDERSTANDING THE USERS

I interviewed service and maintenance technicians and Kemppi stakeholders to understand how verification is carried out in real field conditions.

Interviews produced raw notes, captured in Miro and grouped into problems, needs, positives, and open questions.

Raw interview notes in Miro → grouped into themes.

A detailed flowchart or mind map with multiple colored sticky notes and arrows, labeled in Finnish, outlining a process or plan. The notes are mostly yellow, red, green, and blue, organized across the top and center areas of the chart.
A diagram with four quadrants labeled Omgemaat, Tarpeet, Positiiviset, and Mahdolliset Haasteet, each containing a collection of colored sticky notes with handwritten text.

KEY INSIGHTS - PAIN POINTS AND NEEDS

From the interviews and mapping work, a few recurring pain points and needs became clear.

  • Button navigation is slow — one wrong press can mean backtracking through several screens

  • The UI feels inconsistent — the same actions appear in different places

  • Changing parameters takes too many steps — routine tasks become “button-heavy”

PAIN POINTS

  • Capture customer details early — so they don’t need to be remembered at the end

  • More direct on-screen control — less scrolling through options with buttons

  • Clear system status — show when the device is loading/sending so it doesn’t feel frozen

NEEDS

How might we help technicians complete verification faster with fewer button presses and clearer next steps?

DESIGN PRINCIPLES FOR THE NEW FLOW

Clarity first

Plain language + clear next step.
→ Each screen answers: Where am I? What’s next?

Fewer button presses

Remove backtracking and repeated selections.
→ Common actions reachable in 1–2 presses.

Work in one place

Keep key inputs + verification status together.
→ Less jumping between screens to finish a routine task.

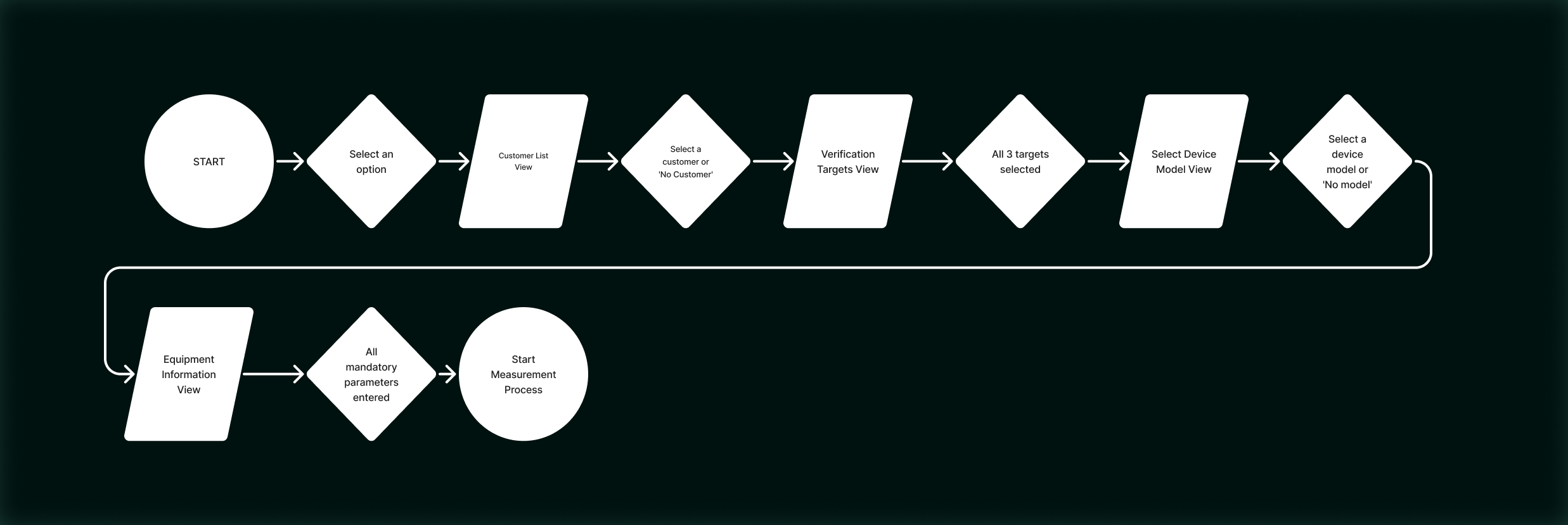
NEW FLOW

Proposed verification flow after redesign.

Result:

Reduced the core verification flow from 8 screens to 5 steps (3 fewer screens).
Less navigation and manual input during a routine verification.

Some interaction and layout improvements are not shown due to NDA.

Screens from the new verification sequence (anonymised).

DESIGN ITERATIONS & DECISIONS

The 5-step flow was shaped over several review rounds with the UX team and stakeholders. The focus was to reduce unnecessary steps and make the verification easier to complete.

Flow decisions

I started by clarifying the existing 8-screen flow. Through recurring reviews, overlapping steps were merged and unnecessary pauses removed, resulting in a core verification flow with 5 guided steps.

Discarded concepts

A card-based selection layout was explored, but it didn’t fit the chosen UI direction for this product. A “nearest site” map view was also explored and later parked due to uncertainty around future platform and GPS support.

Design system alignment

Later iterations aligned the UI with Kemppi’s design system: pill-shaped buttons, tighter labels and step titles, and spacing and contrast adjustments to keep key actions clear in field use.

Flowchart diagram of a process with multiple steps and decision points connected by arrows.
Flowchart with multiple steps and decision points, depicting a process or system with arrows guiding through various stages and options.
Series of mobile phone screens displaying a mobile app interface with menu options in a grid layout.

A selection of low-fidelity wireframes from the Adobe XD canvas, used to rapidly explore and discard early ideas.

IMPACT

Reduced the core verification flow from 8 screens to 5 guided steps, cutting repeated choices and manual typing and making progress clearer throughout the task.
This concept supports faster field work and more predictable verification time, which are critical in service and maintenance contexts.
Final impact will be validated later through Kemppi’s implementation and field testing. My contribution focused on research-driven concepting and interaction design, and the work was handed over to the team for further development.

Workflow beats UI. The biggest wins came from merging steps, removing pauses, and making progress obvious — not from styling.

REFLECTION

NEXT TIME

  • Generate more flow options in week 1–2 (including edge cases).

  • Align early with engineers on constraints to avoid dead ends.

  • Present decisions with clearer diagrams and stronger ownership.